Etapy realizacji instalacji wodno-kanalizacyjnej
1. Projekt i ustalenie punktów wodno-kanalizacyjnych
Na pierwszym etapie przygotowujemy projekt instalacji wodno-kanalizacyjnej oraz ustalamy rozmieszczenie punktów w porozumieniu z inwestorem. Uwzględniamy funkcję pomieszczeń, lokalizację urządzeń sanitarnych, kuchni, pralni oraz przyszłe potrzeby użytkowników i możliwość rozbudowy instalacji.
Jeżeli interesują Państwa projekty innych instalacji, szczegółowe informacje oraz zakres usług dostępne są na stronie xtechkp.pl.
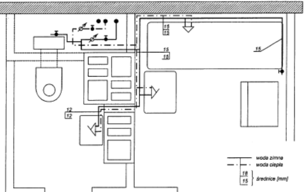
- lokalizacja punktów poboru wody (zimnej i ciepłej)
- rozmieszczenie podejść kanalizacyjnych
- punkty pod urządzenia sanitarne (umywalki, WC, prysznice, wanny)
- zasilanie wodne urządzeń stałych (pralka, zmywarka, podgrzewacz wody)
- przygotowanie instalacji pod ogrzewanie podłogowe, pompę ciepła lub zasobnik CWU


2. Rozkładanie instalacji wodno-kanalizacyjnej – prowadzenie tras i bruzdowanie
Po zatwierdzeniu projektu przystępujemy do wykonywania bruzd oraz prowadzenia tras instalacyjnych dla rur wodnych i kanalizacyjnych. Montujemy przewody zgodnie z dokumentacją techniczną oraz obowiązującymi normami, dbając o prawidłowe spadki, izolację i trwałość instalacji.
W celu uzyskania szczegółowych informacji, ustalenia terminu realizacji lub indywidualnej wyceny zapraszamy do zakładki Kontakt.
- bruzdowanie ścian i posadzek pod rury wodne i kanalizacyjne
- wykonywanie tras instalacyjnych dla instalacji wodno-kanalizacyjnej
- montaż rur wodnych oraz kanalizacyjnych
- przygprzygotowanie podejść i miejsc pod urządzenia sanitarne oraz rozdzielacze


3. Montaż rozdzielaczy i armatury instalacyjnej
Wykonujemy montaż rozdzielaczy instalacji wodnej oraz niezbędnej armatury, w tym zaworów odcinających i regulacyjnych. Każdy obieg oraz punkt instalacyjny jest czytelnie oznaczony, co ułatwia późniejszą eksploatację, serwis i ewentualną rozbudowę instalacji. Zakres prac oraz koszt wykonania instalacji określony jest w aktualnym cenniku usług.
- montaż zaworów odcinających i zabezpieczających instalację
- logiczny podział obiegów instalacji wodnej i kanalizacyjnej
- czytelne oznaczenie obiegów oraz punktów instalacyjnych na rozdzielaczach
- przygotowanie instalacji do prób szczelności i uruchomienia systemu


4. Próby szczelności i odbiór instalacji wodno-kanalizacyjnej
Po zakończeniu prac wykonujemy niezbędne próby szczelności instalacji wodnej i kanalizacyjnej oraz przygotowujemy dokumentację odbiorową. W przypadku zainteresowania odbiorami lub kontrolą innych instalacji prosimy o kontakt poprzez zakładkę Kontakt.
- próby szczelności instalacji wodnej (zimnej i ciepłej wody użytkowej)
- kontrola szczelności i drożności instalacji kanalizacyjnej
- sprawdzenie poprawności wykonania połączeń, spadków i mocowań
- test działania zaworów odcinających oraz elementów regulacyjnych

